
前景光电提供多种电梯IC卡智能呼梯解决方案
简易外呼 | 智能收费 | 完美层控 |
CPU防复制卡 | ARS有源卡 | FRS面部识别 |
二维码呼梯 | 密码/刷卡 | 指纹/刷卡 |
前 言
随着房地产业的快速发展,倡导节能省地型住宅建设政策广泛落实,高层住宅建设逐渐成为房地产开发和消费的主体。同时也给物业管理带来了很多问题和困难,其中最突出的是电梯设备的使用、维修、管理成本高和物业收费困难等问题。
随着IC卡电梯控制管理系统的研制及应用,对解决以上问题提供了技术上的支持,为物业管理创造了新环境。

政策还原
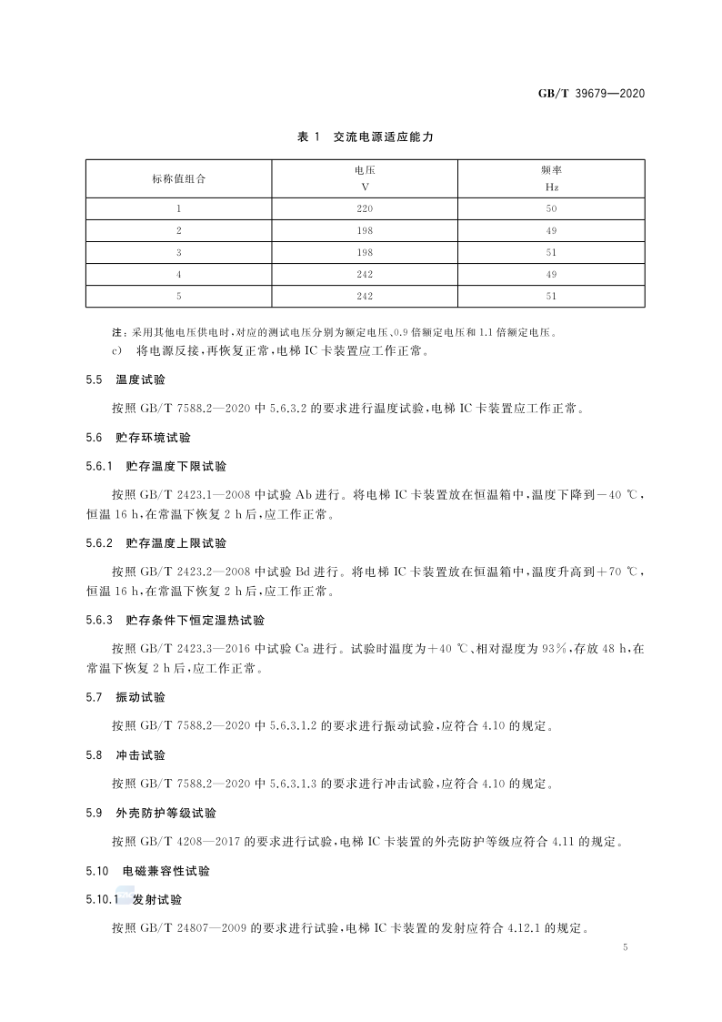
GB/T 39679-2020
电梯IC卡装置











• 声明:前景君整理此文,是出于传递更多电梯相关法规政策,供电梯人学习参考,共同成长。以上文件资料来源于国家标准化管理委员会,若有问题,请联系前景君,我们将及时处理,谢谢